网站无障碍
适老版
首页
走进jdb电子平台
志鉴编纂
机关党建
政务公开
调查征集
首页
>
政务公开
>
计划规划
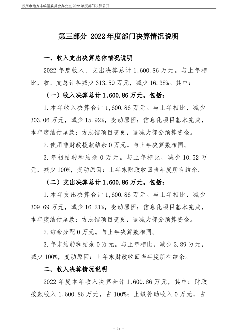
jdb电子平台市地方志编纂委员会办公室2022年度部门决算公开
时间:
2023-07-31 01:27
来源:
jdb电子平台市地方志编纂委员会办公室(市方志馆)
访问量:
相关文件:
扫一扫在手机打开当前页
分享到:
【打印页面】
【关闭页面】